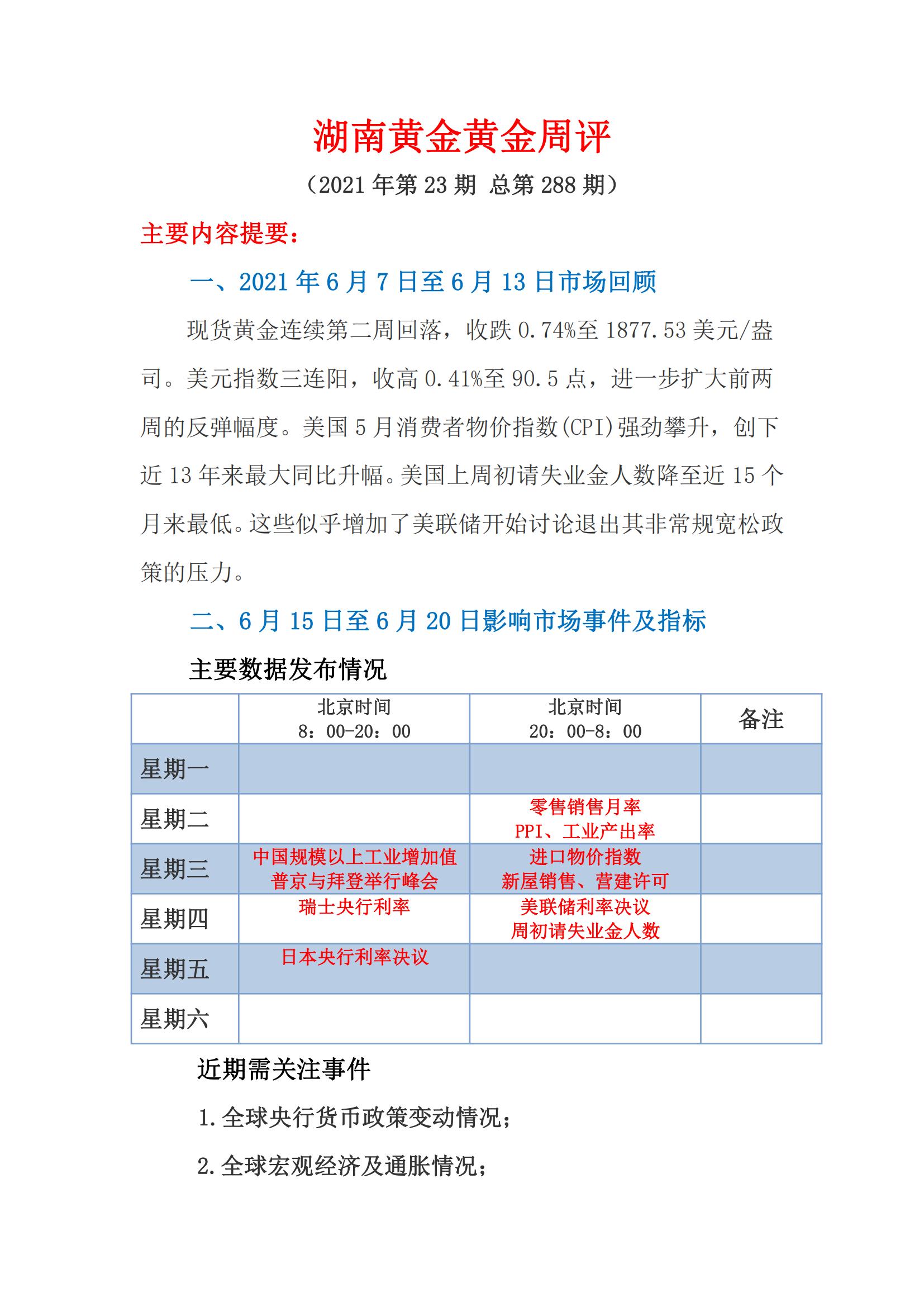
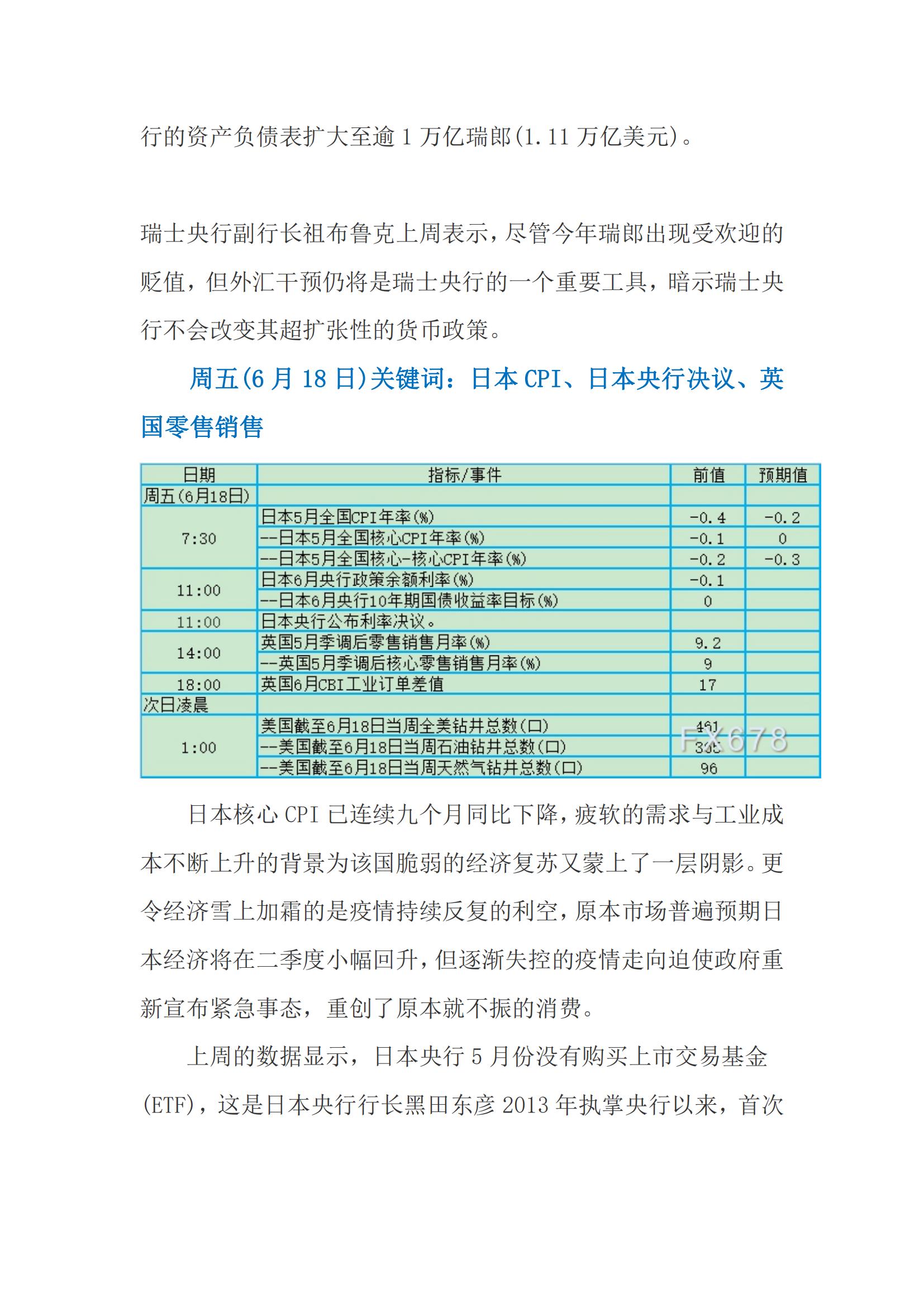
湖南黄金黄金周评(第23期)
- 分类:行业信息
- 作者:
- 来源:
- 发布时间:2021-08-30 00:00:00
- 访问量:13



















上一个:
20211025政策研读
下一个:
20210906政策研读
上一个:
无
下一个:
20211018政策研读